2021年公务 员考试资料
2022-11-11 17:33:38
58
0
一、2021年gong wu yuan报考条件
1、具有中华人民共和国国籍;
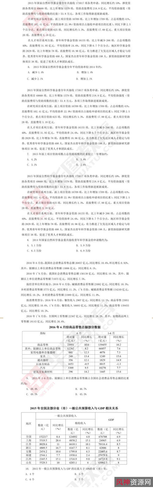
2、拥护中华人民共和国宪法;
3、具有良好的道德品行;
4、18周岁以上、35周岁以下(1982年10月至2000年10月期间出生);全日制大学专科及以上学历人员年龄可放宽至40周岁(1977年10月以后出生)。其中,非普通高等学历教育的其他国民教育形式的毕业生须于报名前取得相应的bi ye zheng shu。
5、具备正常履行职责的身体条件;
6、具有符合职位要求的文化程度和工作能力。
7、具备中央gong wu yuan主管部门规定的拟任职位所要求的其他资格条件。(见《2020年国家gong wu yuan考试公告》)(注:部分地区对基层工作经历有要求,具体以当地公告为准) 考生需满足以上所有报考条件,才能进行下一步的考试复习工作。 考生在报考时一定要仔细阅读招考公告及招录机关的职位表,选择与自己情况相匹配的职位进行报考。
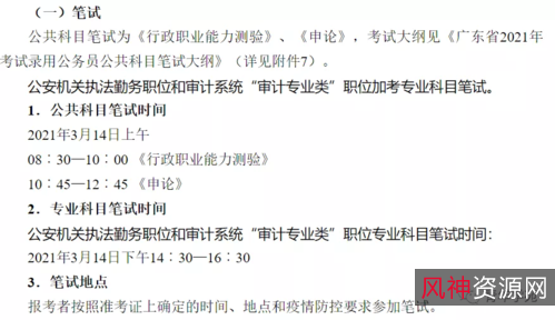
二、2021年gong wu yuan笔试内容
1、公共科目
包括行政职业能力测验和申论两科。《行政职业能力测验》为客观性试题,《申论》为主观性试题,满分均为150分。《行政职业能力测验》主要测查从事机关工作应当掌握的潜能、素质和能力要素以及适合此种工作的个性心理特征等;《申论》主要测查从事机关工作应当具备的基本能力和基本素质。
2、专业课目
包括公安专业科目和法律专业科目。《公安专业科目》:主要测查公安机关人民
2021年公务+员考试资料
2021年公务+员考试资料
2021年公务+员考试资料
下载地址
| 本地下载 | - MB 下载 |
评论(0)
